返回首页 >

海量财经丨方融科技违规使用无证特种作业人员被罚3万

2025-11-26 18:36   海报新闻

  海报新闻记者报道

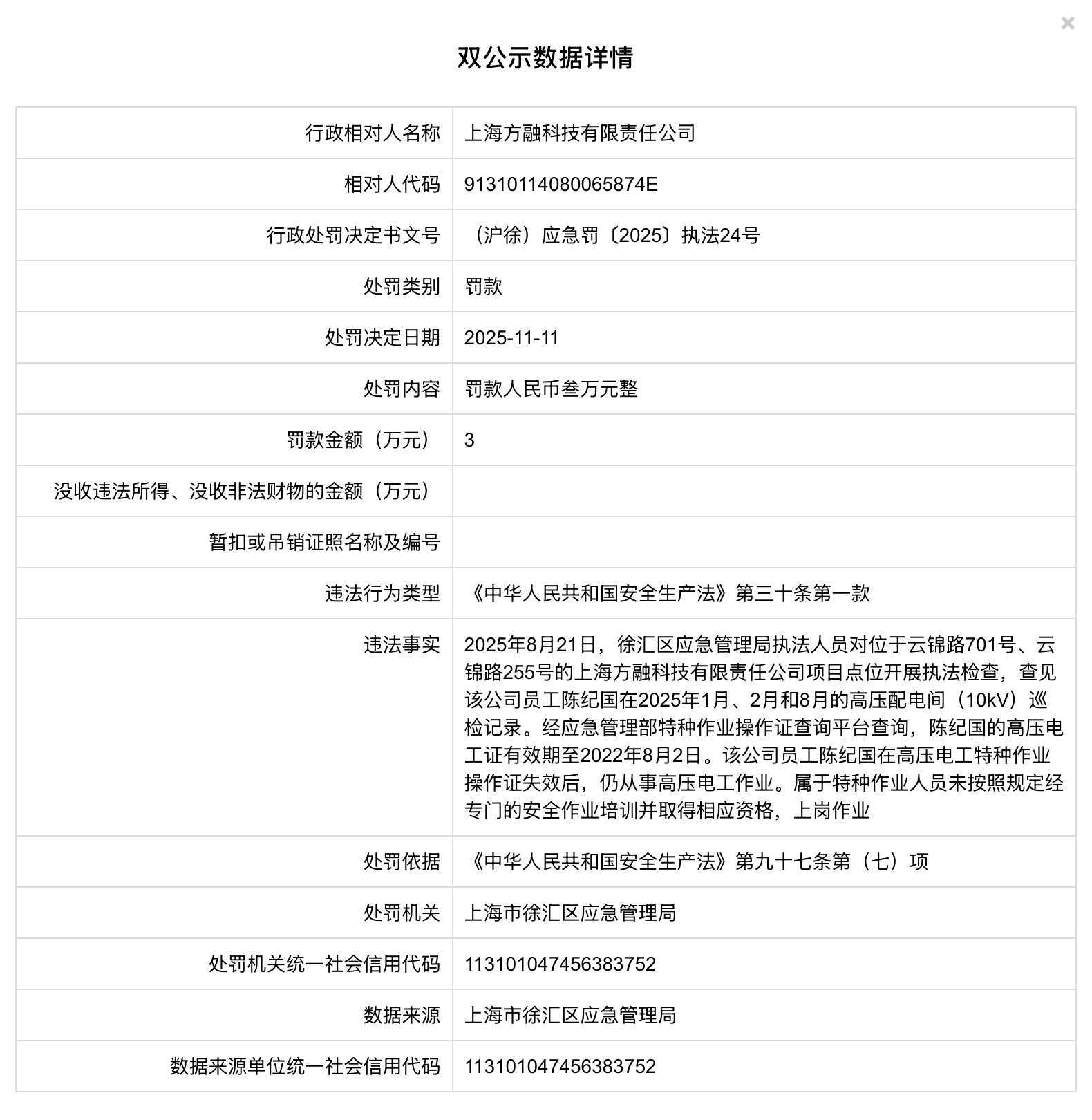
  近日,上海市徐汇区应急管理局对上海方融科技有限责任公司(以下简称 “方融科技”)作出行政处罚决定,因该公司存在特种作业人员未取得相应资格上岗作业的违法行为,依法处以3万元罚款。

  据处罚文书显示,2025年8月21日,徐汇区应急管理局执法人员对位于云锦路701号、云锦路255号的方融科技项目点位开展安全生产执法检查。检查中发现,该公司员工陈某某在2025年1月、2月及8月期间,多次参与高压配电间(10kV)巡检工作并留有记录。经应急管理部特种作业操作证查询平台核实,陈某某所持有的高压电工特种作业操作证有效期至2022年8月2日,早已过期失效。

  执法机关认定,方融科技允许未按规定经专门安全作业培训并取得相应资格的特种作业人员上岗作业,其行为违反了《中华人民共和国安全生产法》第三十条第一款的规定。依据《中华人民共和国安全生产法》第九十七条第(七)项,徐汇区应急管理局依法作出罚款3万元的行政处罚。

  公开信息显示,方融科技成立于2013年10月18日,法定代表人为蒋晔,注册资本10800万元,实缴资本100万元,属于信息传输、软件和信息技术服务业企业,具备电力设施承装(修、试)4级资质,系上海市高新技术企业及 “专精特新” 企业。

猜你喜欢

热点新闻

{$loop_num=0}