返回首页
>
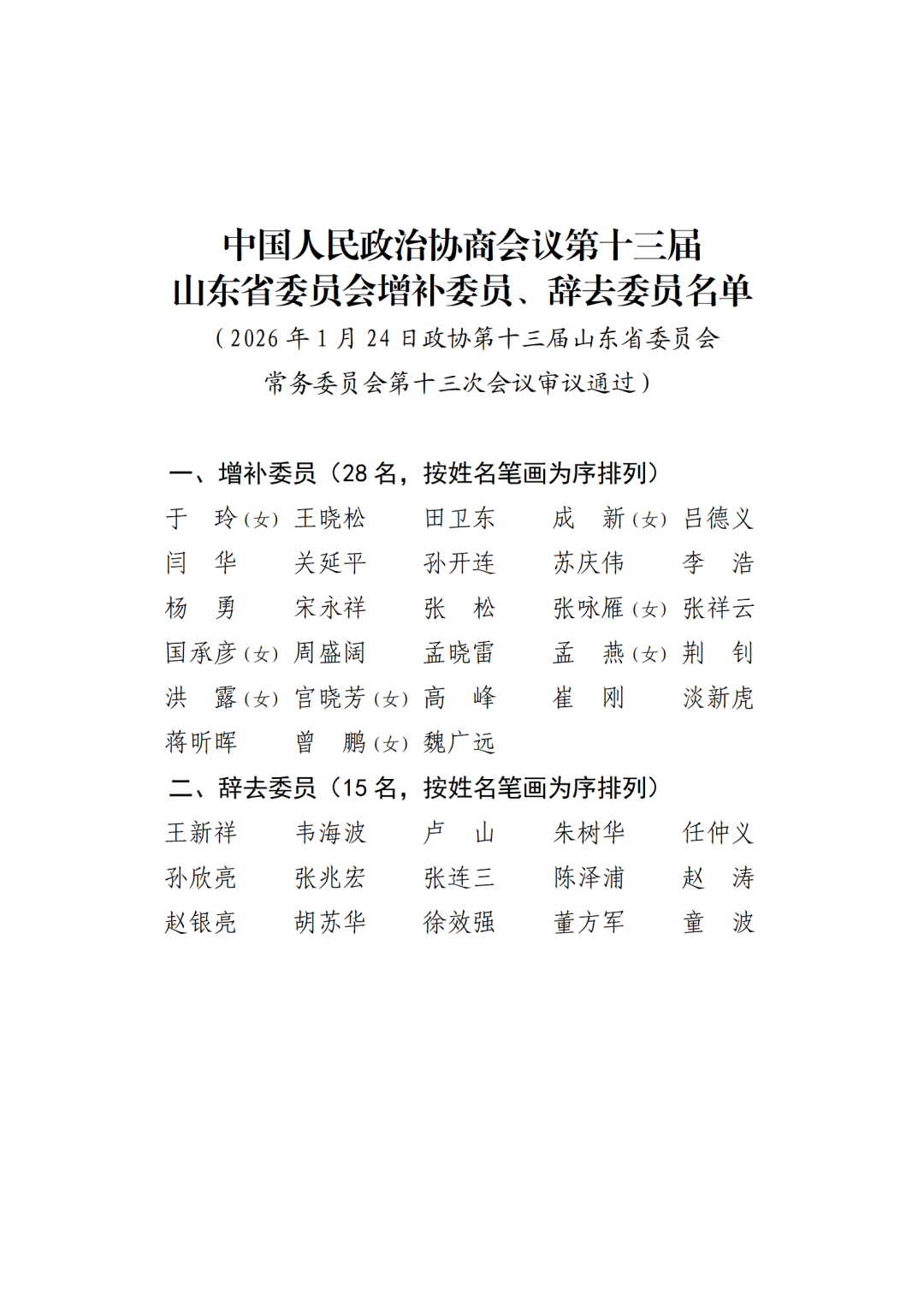
中国人民政治协商会议第十三届山东省委员会增补委员、辞去委员名单
2026-01-25 11:28
山东政协
责编:曲欣萍
1
2
下一页
展开全文
猜你喜欢
热点新闻
{$loop_num=0}
特朗普称美国将取得格陵兰岛美军基地所在区域“主权”
06:34
黄金市场持续升温 回收热潮背后存隐忧
06:34
女子发在社交账号的汉服照莫名成服装电商买家秀,记者采访后商家下架商品链接
06:50
两股冷空气接连来袭 这些地区今天或飘雪
10:10
最后一天“打卡上班” 旅日大熊猫将返回中国
10:42
李亚鹏带货的茶厂因“爆单”暂停直播,称订单量远超预期,员工都在加班加点拼命出货
14:45
每周质量报告丨未定损就签字、没受灾也赔付 惠农保险理赔怎成一笔“糊涂账”?
15:19
现场画面公开!南部战区海军紧急救援外籍货轮
18:01
“厂二代”靠短视频破局:有人一个月涨粉30万,有人自媒体渠道业务量已占一半
19:03